History of DrawnForth
early-1980’s
Use VIC-FORTH to see what can be done on a computer having less than 8k RAM.
Use Comodore-64 FORTH to explore an unusual “hacker” language.
mid-1980’s
Stack Flow (Data Flow diagrams for functional language)
StackFlow was conceived by Gordon Charlton to explain FORTH to newcomers. StackFlow inspired me to create DrawnForth.
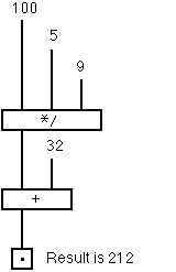
This is an example stackflow diagram (with explanation).

The basic FORTH pipefitting stackflow nodes can easily be rendered as images.
DrawnForth nodes are prettier. DrawnForth offers indented text code as an option.
This colon definition implements a conversion to input degrees Fahrenheit and output degrees Celsius. The functional algorithm is more apparent than using the common popular VPL “Scratch”.
The FORTH depicted in StackFlow only uses integers. DrawnForth will support a heterogenous data type stack, as implemented in 8th.
StackFlow requires that control structures show execution flow, not data flow also necessarily. Drawnforth shows data flow and control flow separately. Data flow is always apparent in DrawnForth.
StackFlow needs 3D to show complex algorithms (a GCD calculator is shown here). DrawnForth is almost entirely 2D, like electronic circuit diagrams.
DrawnForth’s IDE chrome may be “2-1/2 D”.
late-1980’s
DrawnForth is conceived.
1990’s
Develop Node images. IDE designed.
Looked into features not convered by StackFlow. These include:
- Operators for other data types, such as char, string, floating point etc.
- Other predefined compilers, such as VARIABLE and CONSTANT.
- File Handling.
- Virtual Memory.
- Exception Handling.
- Forth Assemblers.
- Multitasking.
- Creating new task specific compilers.
- Extending the colon compiler.
- Statically allocated memory.
- Dynamically allocated memory.
- Forth development tools. (IDE)
- Writing a new Forth system in Forth.
2000’s
Program in PHP professionally as a coder/developer.
Develop cgi-script scripting to deliver DrawnForth HTML.
Look for webpage-creating web apps to determine local and publish the DrawnForth IDE.
Use web tools to create drawnforth.net and drawn4th.com content.
2003:
DrawnForth domains and webhosting subscription begins.
2025-
Active development using 8th as new FORTH target language.
8th is like FORTH on acid. It implements a (optional-) type-driven language with many modern features.
8th can easily compile CLI apps and GUI apps to all PC platforms: Windows/Mac/Linux.
Unfortunately, some FORTH words are removed from 8th. A DrawnForth run-time package will implement missing FORTH-esque words.




